opennotr
opennotr is a nat tranversal application base on tproxy and openresty.
opennotr provides http, https, grpc, tcp and udp nat traversal. For http, https, grpc, opennotr supports multi client share the 80/443 ports, it maybe useful for wechat, facebook webhook debug.
Status: Stable
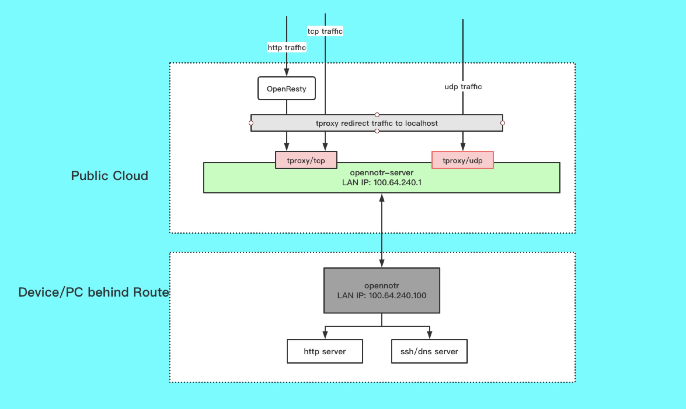
The technical architecture of opennotr
Table of Contents
Features
opennotr provides these features:
- Supports multi protocol, http, https, grpc, tcp, udp.
- Multi client shares the same http, https, grpc port, for example: client A use
a.notr.techdomain, client B useb.notr.tech, they can both use 80 port for http. Opennotr use openresty for dynamic upstream. - Dynamic dns support, opennotr use coredns and etcd for dynamic dns.
- Support plugin
Build
Build binary:
./build_exec.sh
The binary file will created in bin folder.
Build docker image:
./build_image.sh
This scripts will run build_exec.sh and build an image name opennotr
Install
Install via docker-compose
- create configuration file
mkdir /opt/data/opennotrd
An example of configuration folder tree is:
root@iZwz97kfjnf78copv1ae65Z:/opt/data/opennotrd# tree
.
|-- cert ---------------------> cert folder
| |-- upstream.crt
| `-- upstream.key
`-- notrd.yaml ---------------> opennotr config file
2 directories, 5 files
the cert folder MUST be created and the crt and key file MUST created too.
server:
listen: ":10100"
authKey: "client server exchange key"
domain: "open.notr.tech"
tcplisten: ":4398"
udplisten: ":4399"
dhcp:
cidr: "100.64.242.1/24"
ip: "100.64.242.1"
plugin:
tcp: |
{
"PortMin": 10000,
"PortMax": 20000
}
udp: |
{
"PortMin": 20000,
"PortMax": 30000
}
http: |
{
"adminUrl": "http://127.0.0.1:81/upstreams"
}
https: |
{
"adminUrl": "http://127.0.0.1:81/upstreams"
}
h2c: |
{
"adminUrl": "http://127.0.0.1:81/upstreams"
}
the only one configuration item you should change is domain: "open.notr.tech", replace open.notr.tech with your own domain.
- Run with docker
docker run --privileged --net=host -v /opt/logs/opennotr:/opt/resty-upstream/logs -v /opt/data/opennotrd:/opt/conf -d opennotr
Or use docker-compose
wget https://github.com/ICKelin/opennotr/blob/develop/docker-build/docker-compose.yaml
docker-compose up -d opennotrd
Run opennotr client
prepare config fileconfig.yaml
serverAddr: "demo.notr.tech:10100"
key: "client server exchange key"
domain: "cloud.dahuizong.com"
# forward table
forwards:
- protocol: tcp
ports:
# public port: local port
2222: 2222
- protocol: udp
ports:
53: 53
- protocol: http
ports:
0: 8080
- protocol: https
ports:
0: 8081
- protocol: h2c
ports:
0: 50052
and then you can run the opennotr client using ./opennotr -conf config.yaml command
Plugin
opennotr provide plugin interface for developer, Yes, tcp and udp are buildin plugins.
For a new plugin, you should implement the IPlugin interface which contains RunProxy method.
// IPlugin defines plugin interface
// Plugin should implements the IPlugin
type IPlugin interface {
// Setup calls at the begin of plugin system initialize
// plugin system will pass the raw message to plugin's Setup function
Setup(json.RawMessage) error
// Close a proxy, it may be called by client's connection close
StopProxy(item *PluginMeta)
// Run a proxy, it may be called by client's connection established
RunProxy(item *PluginMeta) error
}
And then implement the interface
package tcpproxy
import (
"encoding/json"
"fmt"
"github.com/ICKelin/opennotr/opennotrd/plugin"
)
func init() {
plugin.Register("tcp", &TCPProxy{})
}
type TCPProxy struct{}
func (t *TCPProxy) Setup(config json.RawMessage) error { return nil }
func (t *TCPProxy) StopProxy(item *plugin.PluginMeta) {}
func (t *TCPProxy) RunProxy(item *plugin.PluginMeta) error {
return fmt.Errorf("TODO://")
}
and then import the plugin package
import (
// plugin import
_ "github.com/ICKelin/opennotr/opennotrd/plugin/tcpproxy"
)
Technology details
Author
A programer name ICKelin.
